Skip to main content

CM-15 Journal Approver Reviewing and Deciding on Journal Entries

Purpose

The purpose of this Quick Reference Guide (QRG) is to explain how to navigate to, review and decide on journal entries in the North Carolina Financial System (NCFS).

Introduction and Overview

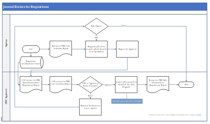
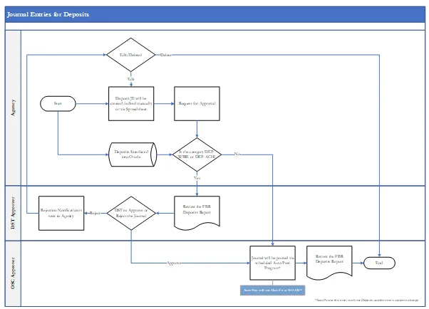
This QRG provides General Ledger (GL) Journal Approval users step-by-step instructions on how to navigate to, review, and decide on journal entries. After organizations enter their deposits and disbursements, the Office of the State Controller (OSC) and the Department of the State Treasurer (DST) must review the journal entries and determine whether to approve them for posting or return them to the originator for updating and resubmission. If approved, the journals are posted which updates to the GL account balances. If rejected, the journals return to the user who initiated the entry and must be edited and resubmitted for approval. Users receive a system notification informing them that the transaction has been approved or rejected.

Key Terms 

Image

Image

Key Terms   Description
Accounting Period   The fiscal period reports financial results, such as a calendar month or fiscal period.
Journal Batches   A Journal Batch is a single or group of journal entries processed under a combined "header".
Journal Category   Journal categories are used to differentiate journal entries by purpose or type, such as accruals, payments, or receipts.
Journal Entries   Journal entries are a tool to record financial transactions to the system's general ledger. Journal creation, posting, and editing work together in the recording process to produce accurate financial records.
Ledger   Ledger is the main record-keeping tool for financial transactions. It records transactional balances by using a chart of accounts with a consistent calendar and currency, and accounting rules implemented in an accounting method.

Information needed to complete this process:

  • General Ledger Journal Entry Search Criteria

Outputs of this process:

  • Approved General Ledger Transaction (ready for posting)

User Tip

All first-time users should ensure at log-in, the browser cache is empty prior to initiating the log-on sequence.

Journal Entry Review and Approval or Rejection

To approve a journal entry, please follow the steps below. There are 7 steps to complete this process.

Step 1.    Access the Home Screen and click the Notification icon.

Image

Step 2.    Click Show All.

Image

Step 3.    Click Worklist.

Image

Step 4.    Review the transaction information by clicking the title hyperlink.

Image

Step 5.    To review the journal details, click View Journal.

User Tip

Some common items to look for during journal review include account, transaction amount, and journal type.

Image

User Tip

When approving Deposit journal entries, journal approvers should review bank account information. When reviewing a transaction, bank account information is in the “Account” field. If bank account information is missing or incorrect, journal approvers should reject the journal entry.

Step 6.    Review the journals details. Then click Approve or Reject.

Image

User Tip

Approvers should review Cash Availability, account information, transaction amount and journal type.

User Tip

When approving Disbursement journal entries, journal approvers should review Disbursement account information. When reviewing a transaction, the Disbursement account information is in the “Account” field. If bank account information is missing or incorrect, journal approvers should reject the journal entry.

Step 7.    The journal is now eligible for posting to the General Ledger.

Transaction Types   Reviewing & Approving Org. Approval Time Posting Time
ACH/Wire   DST An ACH/Wire Deposit must be approved by 9:44 a.m. to be posted on the same day. An ACH/Wire Deposit posts weekly (Monday – Friday) at 9:45 a.m.
Cash and Check   Auto Approved A Cash Deposit must be approved by 9:44 a.m. to be posted on the same day. A Cash Deposit posts weekly (Monday – Friday) at 9:45 a.m.
Credit Card   Auto Approved A Credit Deposit must be approved by 9:44 a.m. to be posted on the same day. A Credit Deposit posts weekly (Monday – Friday) at 9:45 a.m.
Disbursements   OSC Central Compliance A Disbursement must be approved by 9:44 a.m. to be posted on the same day. A Disbursement posts weekly (Monday – Friday) at 9:45 a.m.
Transfer   OSC Central Compliance Transfer must be approved by 11:29 a.m. to be posted on the same day. A Transfer posts weekly (Monday – Friday) at 11:30 a.m.

Rejecting Journal Entries

If rejecting a journal entry, please follow the steps below. There are 2 steps to complete this process.

Step 1.    In the upper right corner of the screen, click Reject.

Image

User Tip

A journal may be rejected due to incorrect deposit/disbursement categories, missing information such as bank or disbursement accounts, insufficient funds, or having a future date.

Step 2.    Enter a Rejection Comment then click Submit.

Image

Wrap Up

Once Journal entries are completed and the user requests approval, journals are routed for approval.  ACH and Wire deposit journals are routed for DST approval while all other deposits are auto approved. Disbursements are routed to OSC Central Compliance for approval. If approval is given, the journal information will be eligible for posting and will be posted to the General Ledger. If the journal is not approved, the journal will be routed back to the user for either editing or deletion. No journal entry will be reflected in the General Ledger balances until approved and posted.

Additional Resources    

First Published

Last Updated